Sie sehen die Dokumentation der Version 3.2 (Aktuell ist 4.0). Die Dokumentation der früheren Version 3.1 finden Sie hier.

SIP Provider Einrichtung

Neben der Nutzung des ISDN bietet Ihnen die IPTAM® PBX die Möglichkeit, externe Telefonate über das Internet zu führen, sofern Sie einen oder mehrere Accounts bei SIP Providern besitzen.

Image Die Einstellungen für die Nutzung Ihrer SIP-Accounts nehmen Sie im Menüpunkt TK-Anlage ► SIP-Provider vor (siehe nebenstehende Abbildung).

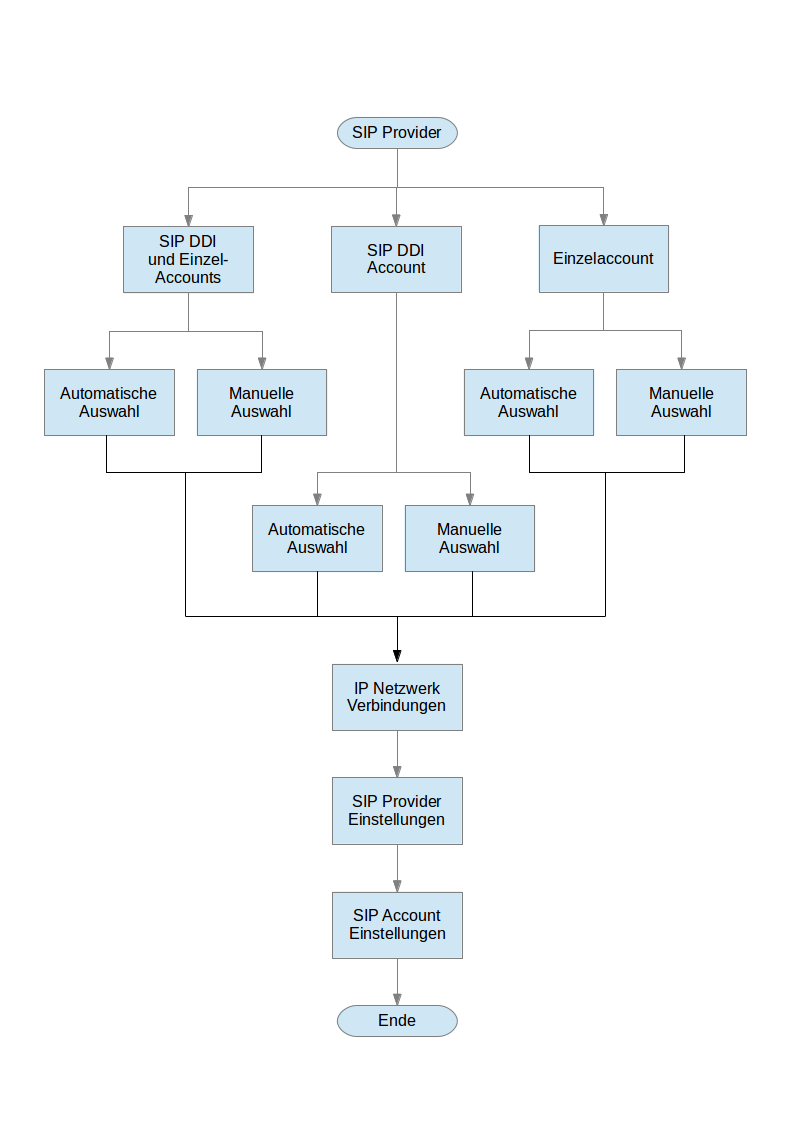
Die IPTAM® PBX unterstützt einen durchwahlfähigen SIP-Anschluss und / oder beliebig viele SIP Einzelaccounts.

Ein durchwahlfähiger SIP Anschluss wird auch als SIP-DDI (Direct Dialling In) oder als SIP-Trunk bezeichnet. Ein SIP-DDI Anschluss ist von seiner Funktion mit einem ISDN Anlagenanschluss vergleichbar, während SIP Einzelaccounts vergleichbar sind mit den MSNs bei ISDN Mehrgeräteanschlüssen.

Bei der Konfiguration der IPTAM® PBX zur SIP Provider Nutzung gehen Sie folgendermaßen vor:
  • Wählen Sie die oben beschriebene Art des Anschlusses (SIP-DDI oder Einzelaccounts oder die Kombination daraus).
  • Legen Sie fest, ob bei abgehenden Gesprächen der verwendete Anschluss (SIP oder ISDN) automatisch oder manuell ausgewählt werden soll.
  • Konfigurieren Sie die IP Netzverbindung zur Nutzung Ihres SIP Anschlusses
  • Nehmen Sie die providerabhängigen Einstellungen für Ihren SIP Anschluss vor.
  • Konfigurieren Sie Ihre SIP Accounts.
Der Ablauf ist schematisch in der folgenden Abbildung dargestellt:

Ablauf der SIP Provider Konfiguration
Konfigurieren Sie nun Ihren SIP DDI Anschluss, Ihren SIP Einzelanschluss oder wählen Sie die Kombination aus einem SIP DDI Anschluss mit SIP Einzelanschlüssen.
Für einige SIP Provider finden Sie hier die Einstellungen, die Sie in der IPTAM® PBX vornehmen.